网站首页
教育项目
招生代理
学校招聘
教育机构
新闻资讯
招生资源
招生考试
中考
高考
研考
成考
自考
职考
公考
留学
院校库
学校概况
高考资讯
招生简章
招生专业
招生问答
分数线
录取查询
志愿参考
高职单招
大学排名
分数参考
学费标准
招生计划
位置:
招生代理网
>>
高考
>>
高考资讯
>> 文章
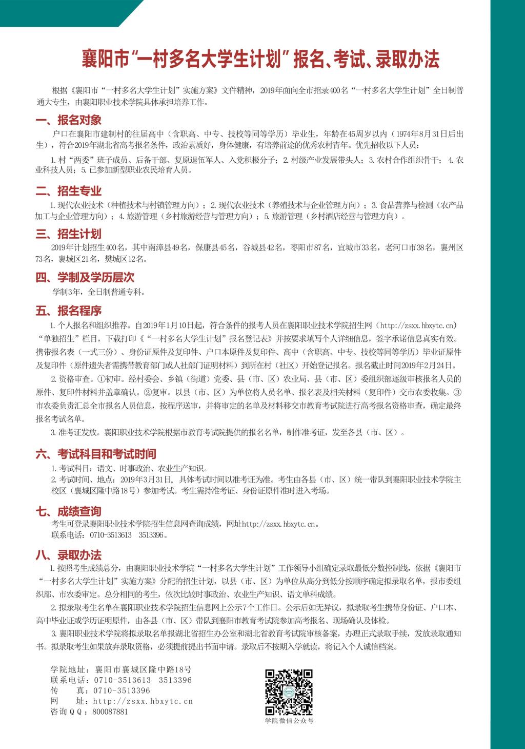
襄阳职业技术学院“一村多名大学生计划”招生简章
2025/12/5
更多高校,请查看“
院校库
”
上一篇:
襄阳职业技术学院 2019年“一村多名大学生计划”单独招生日程安排
下一篇:
武汉工贸职业学院招生学校代码及专业代码
最新文章
广东药科大学2025年全国各省市录取分数线汇总(完整版)
福建中医药大学2025年全国各省市录取分数线汇总(完整版)
长春大学2025年全国各省市录取分数线汇
湖北经济学院2025年全国各省市录取分数线汇总(完整版)
山东航空学院2025年全国各省市录取分数线汇总(完整版)
塔里木大学2025年全国各省市录取分数线汇总(完整版)
高校
高校目录
高考资讯
招生简章
招生专业
招生问答
分数线
分数参考
志愿参考
学费标准
高职单招
大学排名
中职
中职目录
中考资讯
招生专业
招生简章
中考时间
中考问答
中考查分
分数线
留学
留学院校
专业库
留学资讯
留学问答
学校排名
留学指南
留学百科
校友口碑